JLC軟起動器工作原理(軟起動器的工作原理是利用)
- 發布時間:??2021-03-06
- 分類:公司動態
- 作者:
- 來源:網絡
- 訪問量:4619
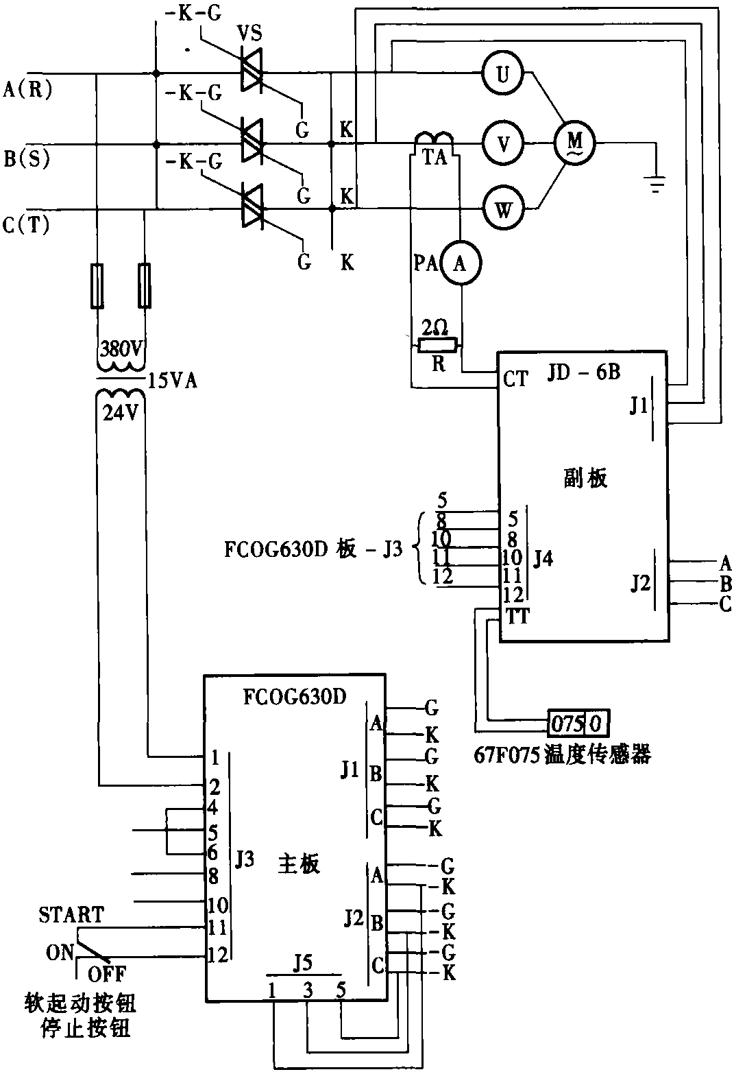
JLC軟啟動器的原理如圖2-5-3所示。在圖中,VS是晶閘管模塊,有關控制,請參見第3章(圖3-1-18)的相關內容。 A,B和C是三相電源,U,V和W是電動機M的入口端子,TA是電流互感器,PA是電流表,R是2Ω電阻器,電流信號為:取出JD-6B(輔助板)作為控制信號。
JLC電機軟啟動器具有雙板結構,軟啟動控制板(輔助板)和主觸發板(主板)共同完成啟動。它以電壓為調整目標,并提供具有穩定電機電壓反饋的單斜率或雙斜率加速電壓。啟動非常穩定,操作特別簡單。簡單的啟動按鈕START可以自動適應平穩啟動。大中型電動機。
軟起動器的主板和輔助板的控制電源可作為15VA,24V電源提供。斜坡加速時間可在7秒到55秒之間調節,并且可以通過簡單選擇來啟動。當電動機獲得大電壓時,將自動連接一個接觸器(圖中未顯示),繞過晶閘管,從而延長了晶閘管的使用壽命。停機時,先斷開接觸器,再斷開晶閘管,接觸器不能通斷電流,以確保接觸器的機械壽命。
軟啟動部件具有節能功能,可以通過降低電動機負載較低時的勵磁電流和勵磁損耗來提高功率因數并提高電動機效率。軟起動器的主板和輔助板上裝有調節裝置,這些調節裝置可在小負載下提供電動機電壓,從而在輕負載和大負載時實現跟蹤并平穩地進行過程調整。軟啟動組件的加速時間可以從7秒調整到55秒。關機模式有兩個選項:快速關機和軟關機,軟關機時間設置為2秒(您可以根據需要設置軟關機時間)。
JLC軟起動器具有缺相,過流和晶閘管過熱保護功能。缺相保護是指由于電源故障引起的電源不平衡,改變了主板A,B,C的相邏輯信號,并切斷了脈沖輸出,從而關閉了晶閘管。過電流保護意味著當電動機的共模電流增加到預定設置值時,主板脈沖將被阻止。過熱保護是指在晶閘管散熱器上安裝溫度為75℃的溫度開關裝置,當散熱器的溫度高于75℃時,將切斷主板脈沖,并強行關閉晶閘管。
圖2-5-3 JLC軟啟動器的電路原理
圖3--18 FCOG6100晶閘管內部中點交流控制器
熱門資訊:
請關注我們
江西電機
地址:上海市松江區莘磚公路399弄
座機: +86-021-6992-5088
傳真: +86-021-6992-5099
郵箱: 18717976220@163.com
Copyright ? 2020 江西電機?版權所有 網站圖片內容來源于網絡,如有侵權請聯系刪除。
滬ICP備16040912號-18
