注塑機驅動器故障怎么辦(18.5kW伺服電機驅動器檢測電流)
- 發布時間:??2021-03-11
- 分類:行業資訊
- 作者:
- 來源:網絡
- 訪問量:1029
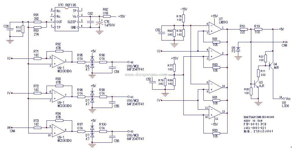
如圖所示。電流傳感器的IU,IV,IW輸出信號的靜態值為0V,動態時具有交流電壓信號(包括負電壓),這是MCU輸入所不允許的。級感測電路用0-5V DC電壓信號“替換”輸入信號,并去除負分量。通常使用將直流組偏置電壓預加到放大器的方法來完成此任務。負信號功率平坦的“提升”。
在此示例電路中,為了確保信號的準確性,我們使用參考電壓源設備REF195的5V輸出,并將電壓除以R90/R91和R12,以獲得測得的預偏置電壓。由于輸入到三路放大器的是1.68V的同相輸入端,因此該放大器的三個輸出端的靜態DC電平被偏置到約2.3V,并被傳輸到三路放大器的三個模擬輸入端。單片機。
此外,IU和IV電流檢測信號同時傳輸到“脈沖傳輸允許電路”,該電路由兩組窗口比較器組成,阻塞了U8(6個逆變器用于傳輸6個逆變器脈沖)。在過載情況下發出信號。)達到提高電源保護速度的目的。
當檢測電流在正常范圍內時,U7比較器的4個輸出端子處于“高阻抗狀態”,R19提供Q3的基極電流,而Q3和Q4處于飽和導通狀態。它在U8電源的引腳14上工作。當IU和IV電流檢測信號的幅度超過±約6.4V時,U7的輸出變為-15V,并且Q3和Q4失去其工作條件并被切斷(此時D5實現了對負電壓保護Q3的鉗位) 。U8由于工作電源的丟失,脈沖信號的傳輸被中斷。
故障檢修:
沒有6個脈沖信號。檢查U7,Q3和其他電路。
上電或運行期間檢查警報是否有異常過載,U9和U10電路異常。
熱門資訊:
請關注我們
江西電機
地址:上海市松江區莘磚公路399弄
座機: +86-021-6992-5088
傳真: +86-021-6992-5099
郵箱: 18717976220@163.com
Copyright ? 2020 江西電機?版權所有 網站圖片內容來源于網絡,如有侵權請聯系刪除。
滬ICP備16040912號-18
